113學年度第二學期 收退費辦法
收退費辦法
114學年度第二學期 收退費辦法

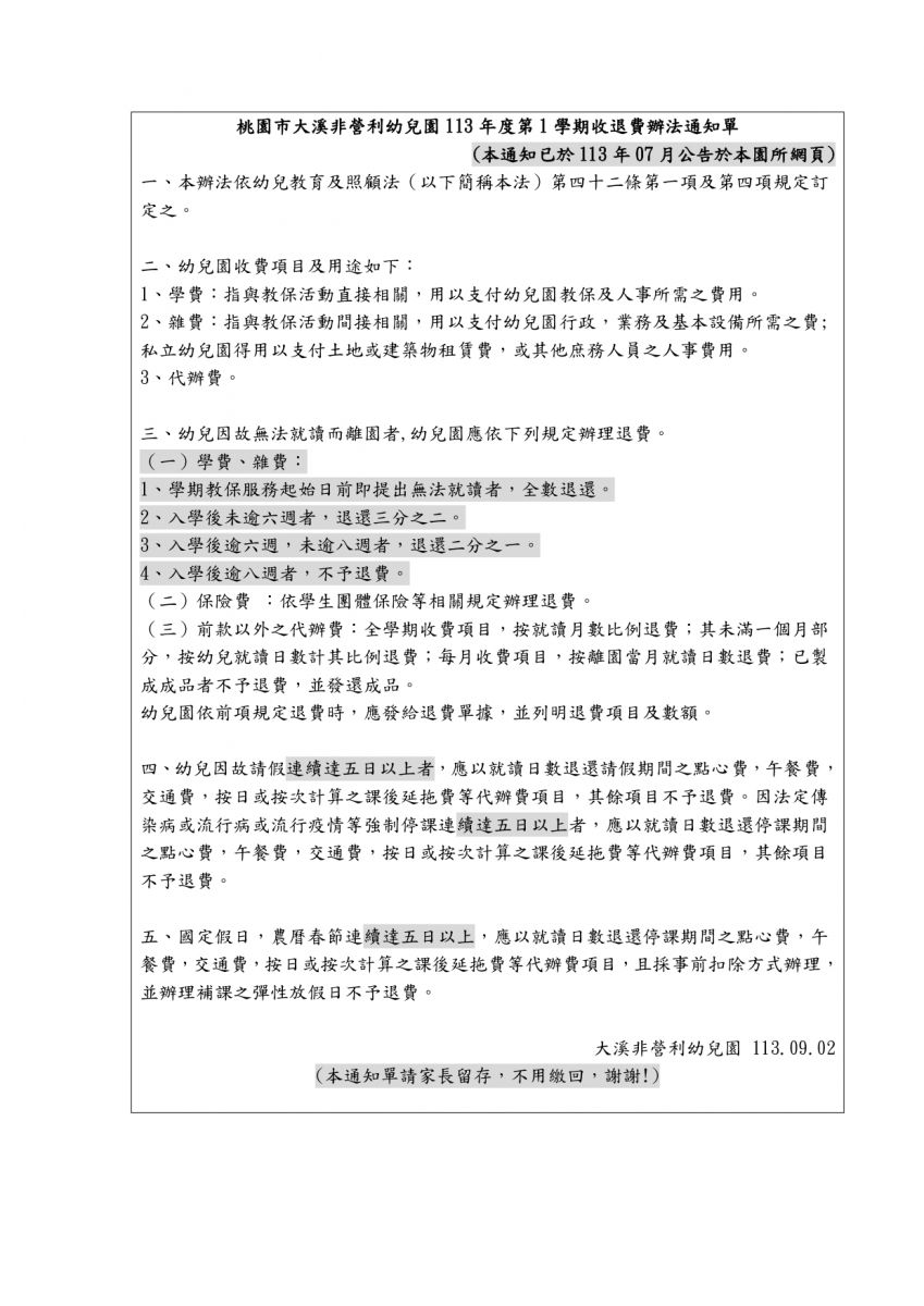
114學年度第一學期 收退費辦法
113學年度第二學期 收退費辦法
『國家育兒政策:0-6歲一起養』
收費標準透明化,就學費用再降低!
(1).jpg)
(1).jpg)
『非營利幼兒園退費相關辦法』
依照非營利幼兒園實施辦法 第19條
幼兒於學期教保服務起始日後,中途入園、離園者,應依幼兒就讀當日起算,按比率覈實收費、退費。
幼兒因故請假並於事前辦妥請假手續,或依法令停課日數,連續達五日以上者,應按幼兒每人每月實際繳交費用,乘以請假或停課日數占當月教保服務總日數比率退費。
更新時間 111.07.28
111學年度 第二學期 收退費辦法
.jpg)
111學年度 第一學期 收退費辦法
.jpg)
110學年度 第二學期 收退費辦法
.jpg)
110學年度 第一學期 收退費辦法
.jpg)










