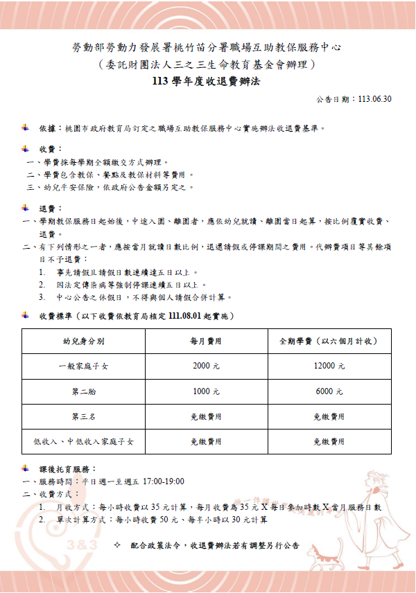
收退費辦法

本園依照職場互助教保服務中心實施辦法收取費用