收退費公告
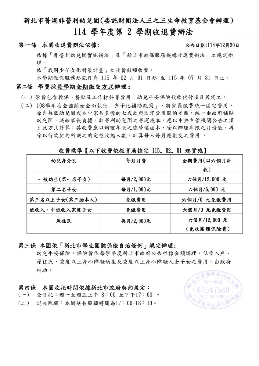
114學年度第2學期收退費公告


114學年度第1學期收退費公告
.jpg)
.jpg)
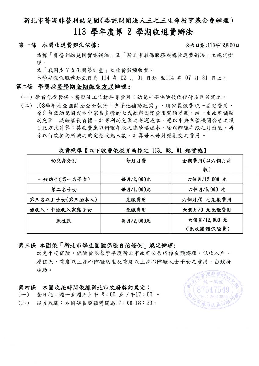
113學年度第2學期收退費公告


113學年度第1學期收退費公告
.jpg)
.jpg)
112學年度第2 學期收退費公告
.jpg)

112學年度第 1 學期收退費公告
(32).jpg)
(33).jpg)
111學年度第二學期收退費公告


111學年度第一學期收退費公告
.jpg)
.jpg)
110學年度第二學期收退費公告
.jpg)
.jpg)
110學年度第一學期收退費公告








