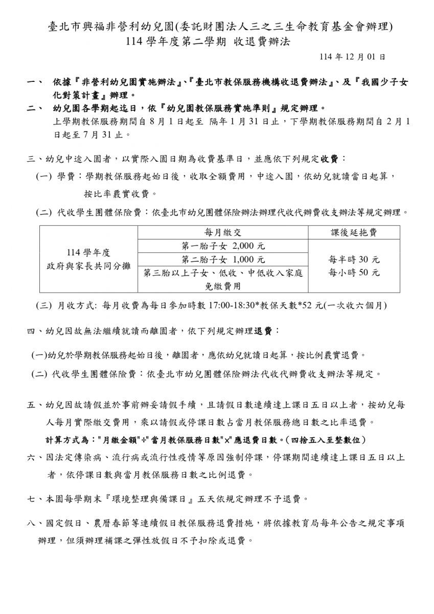
114學年度第2學期收退費辦法