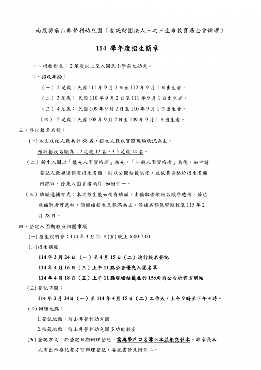
114學年度招生簡章
親愛的家長平安,
114學年度開始招生囉!
將於114年3月21日晚上舉辦招生說明會
若有任何招生的問題,請來電詢問-許園長 & 莎莎老師
電話:(049)2651-016 手機:0967-065-918
一、招收對象: 2足歲以上至入國民小學前之幼兒。
二、招收年齡:
(一)2 足歲:民國 111 年 9 月 2日至 112 年 9 月 1 日出生者。
(二)3足歲:民國 110 年 9 月 2日至 111 年 9 月 1 日出生者。
(三)4足歲:民國 109年 9月 2日至 110年 9月 1日出生者。
(四)5 足歲:民國 108年9月 2日至 109年 9月 1日出生者。
.png)
.png)
.png)
.png)







