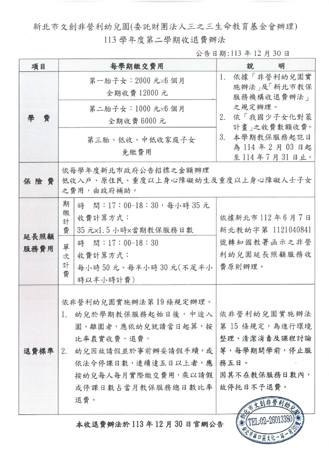
113-2收退費辦法
113-2收退費辦法
.png)







