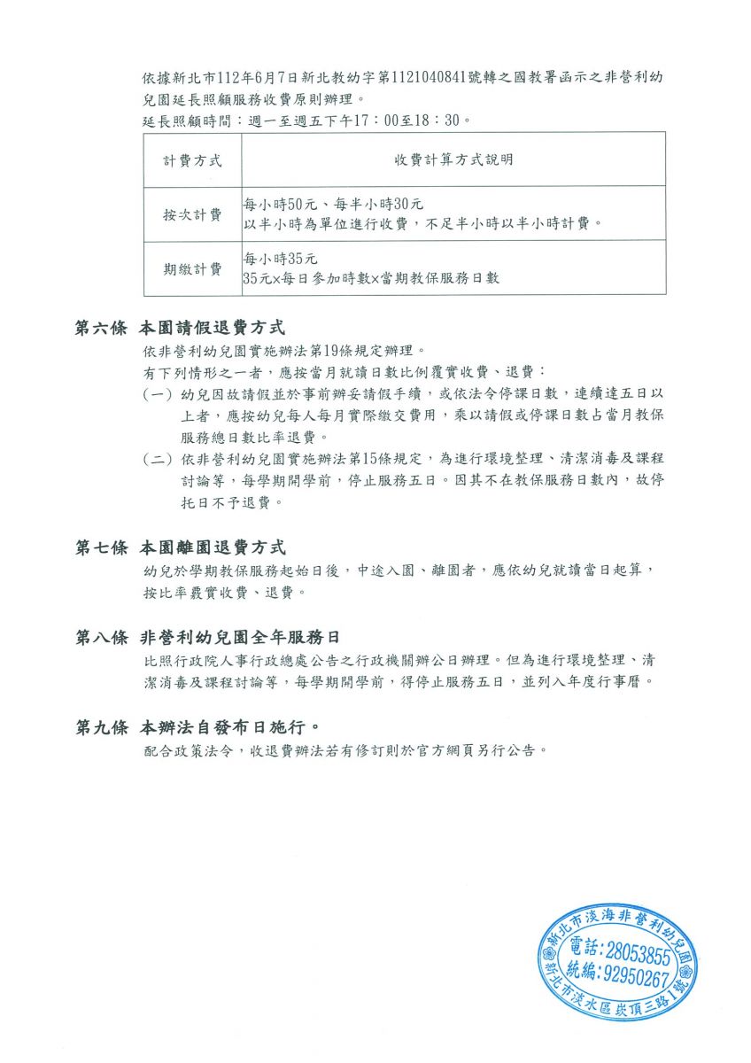
收退費辦法
114第二學期-收退費辦法
.jpg)
.jpg)
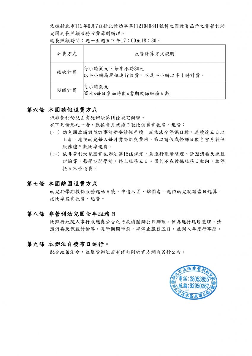
114第一學期-收退費辦法


113第二學期-收退費辦法

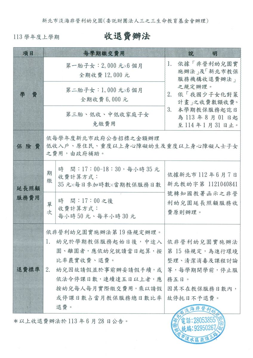
113第一學期-收退費辦法
.jpg)
112第二學期-收退費辦法
.jpg)
112第一學期-收退費辦法
.jpg)







